商品總覽
訂購流程
關於我們
訂單查詢
常見問題
會員登入
×
下次自動登入
密碼找回
註冊新用戶
登入
或使用其他方式登入
如果您選擇使用其他方式登入,但並不是本站的使用者,我們會為您自動註冊,並認定您同意本站的服務條款以及隱私權政策
年節商品專區
彩色長春聯
印黑個性化春聯
少量燙金春聯
中式平口紅包袋
中式圓頭紅包袋
歐式紅包袋
中式20K紅包袋
中式25K樂透袋
書籍印製上傳區
書籍手冊型錄印刷
作品集輸出
同人誌
桌曆
A5桌曆單面印刷
A5桌曆雙面印刷
數位印刷產品(少量印刷)
A4、A3黑白文件輸出
A4、A3彩色文件輸出
B4黑白文件輸出
B4彩色文件輸出
A4、A3美術紙黑白輸出(200P以下)
A4、A3美術紙彩色輸出(200P以下)
A4、A3美術紙黑白輸出(200P以上)
A4、A3美術紙彩色輸出(200P以上)
B4美術紙黑白輸出(200P以下)
B4美術紙彩色輸出(200P以下)
B4美術紙黑白輸出(200P以上)
B4美術紙彩色輸出(200P以上)
A4、A3尊爵美術紙黑白輸出
A4、A3尊爵美術紙彩色輸出
B4尊爵美術紙黑白輸出
B4尊爵美術紙彩色輸出
數位合版DM-A4、A3
數位合版海報(A2、歐2K)
A3數位合版折頁DM
G3K數位合版折頁DM
歐2K、A2數位合版折頁DM
數位合版明信片(酷卡)
數位印刷邀請卡加信封彩印
名片、卡片
常用名片
厚磅名片
上膜名片
美術紙名片
冷燙/彩鑽/特殊名片
透明名片
漸變/3D厚卡
VIP貴賓卡(500P)
VIP識別證(700P)
酷卡印刷+西式燙金信封套裝
18X27CM標準邀請卡加信封含燙金套裝
方形16X32CM邀請卡+燙金信封套裝
小海報、DM類產品(A5-A3)
道林紙、畫刊紙(模造類)
銅版紙
雪銅紙
銅西卡
單銅T、銀箔、鑽卡等紙盒厚卡
灰銅版、白銅板紙
其他美術紙
大海報類
四開海報
G2K/A2海報
2K/對開海報
G全/A1海報
100X70CM海報
全開大海報-77X108CM
大圖輸出
大型單張海報
大型防水貼紙
布類
燈片
旗幟
簽名綢
無框畫直噴
包邊無框畫-2CM厚
卡紙類直噴
美術紙類直噴
塑膠類材質直噴
板子直噴
單購配件-展示架
單購配件-紙腳架
單購配件-掛軸
單購配件-旗幟配件
單購配件-五金配件
貼紙印刷
數位印刷貼紙
自訂造型貼紙
數位合版貼紙
名片貼紙
紋身貼紙
5K貼紙
美術紙貼紙
數位標籤貼紙
矩形 - 銅版貼紙不上光
矩形 - 銅版貼紙上亮
矩形 - 銅版貼紙上霧
矩形 - 極黏銅版上亮
矩形 - 極黏銅版上霧
矩形 - 模造貼紙不上光
矩形 - 赤牛皮貼不上光
矩形 - 珠光合成貼上亮
矩形 - 珠光合成貼上霧
矩形 - PP合成貼上亮
矩形 - PP合成貼上霧
矩形 - 極黏合成貼上亮
矩形 - 極黏合成貼上霧
矩形 - 合成冷凍膠上亮
矩形 - 合成冷凍膠上霧
矩形 - 珠光R膠上亮
矩形 - 珠光R膠上霧
矩形 - 透明貼紙上亮
矩形 - 透明貼紙上霧
矩形 - 透明上亮加白墨
矩形 - 透明上霧加白墨
矩形 - 亮銀龍貼紙上亮加白墨
矩形 - 亮銀龍貼紙上霧加白墨
矩形 - 加厚亮銀龍上亮加白墨
矩形 - 加厚亮銀龍上霧加白墨
矩形 - 反銀龍上亮
矩形 - 素面雷射貼上亮加白墨
圓形 - 銅版貼紙不上光
圓形 - 銅版貼紙上亮
圓形 - 銅版貼紙上霧
圓形 - 極黏銅版上亮
圓形 - 極黏銅版上霧
圓形 - 模造貼紙不上光
圓形 - 赤牛皮貼不上光
圓形 - 珠光合成貼上亮
圓形 - 珠光合成貼上霧
圓形 - PP合成貼上亮
圓形 - PP合成貼上霧
圓形 - 極黏合成貼上亮
圓形 - 極黏合成貼上霧
圓形 - 合成冷凍膠上亮
圓形 - 合成冷凍膠上霧
圓形 - 珠光R膠上亮
圓形 - 珠光R膠上霧
圓形 - 透明貼紙上亮
圓形 - 透明貼紙上霧
圓形 - 透明上亮加白墨
圓形 - 透明上霧加白墨
圓形 - 亮銀龍貼紙上亮加白墨
圓形 - 亮銀龍貼紙上霧加白墨
圓形 - 加厚亮銀龍上亮加白墨
圓形 - 加厚亮銀龍上霧加白墨
圓形 - 反銀龍上亮
圓形 - 素面雷射貼上亮加白墨
橢圓 - 銅版貼紙不上光
橢圓 - 銅版貼紙上亮
橢圓 - 銅版貼紙上霧
橢圓 - 極黏銅版上亮
橢圓 - 極黏銅版上霧
橢圓 - 模造貼紙不上光
橢圓 - 赤牛皮貼不上光
橢圓 - 珠光合成貼上亮
橢圓 - 珠光合成貼上霧
橢圓 - PP合成貼上亮
橢圓 - PP合成貼上霧
橢圓 - 極黏合成貼上亮
橢圓 - 極黏合成貼上霧
橢圓 - 合成冷凍膠上亮
橢圓 - 合成冷凍膠上霧
橢圓 - 珠光R膠上亮
橢圓 - 珠光R膠上霧
橢圓 - 透明貼紙上亮
橢圓 - 透明貼紙上霧
橢圓 - 透明上亮加白墨
橢圓 - 透明上霧加白墨
橢圓 - 亮銀龍貼紙上亮加白墨
橢圓 - 亮銀龍貼紙上霧加白墨
橢圓 - 加厚亮銀龍上亮加白墨
橢圓 - 加厚亮銀龍上霧加白墨
橢圓 - 反銀龍上亮
橢圓 - 素面雷射貼上亮加白墨
心型 - 銅版貼紙不上光
心型 - 銅版貼紙上亮
心型 - 銅版貼紙上霧
心型 - 極黏銅版上亮
心型 - 極黏銅版上霧
心型 - 模造貼紙不上光
心型 - 赤牛皮貼不上光
心型 - 珠光合成貼上亮
心型 - 珠光合成貼上霧
心型 - 合成冷凍膠上亮
心型 - 合成冷凍膠上霧
心型 - 透明貼紙上亮
心型 - 透明貼紙上霧
心型 - 透明上亮加白墨
心型 - 透明上霧加白墨
心型 - 亮銀龍貼紙上亮加白墨
心型 - 反銀龍上亮
心型 - 素面雷射貼上亮加白墨
單色易碎貼紙
彩色易碎貼紙
空白圓形貼紙-不印刷不上光
彩色信封類
中式16K信封
中式15K信封
中式大15K信封
中式12K信封
中式10K信封
中式9K信封
中式大9K信封
中式6K信封
中式4K信封
中式大4K信封
中式2K信封
中式大2K信封
邀請卡1A信封-110X129mm
邀請卡2A信封-86X173mm
邀請卡B信封-125X255mm
邀請卡C信封-205X275mm
邀請卡D信封-200X215mm
邀請卡E信封-230X245mm
歐式16K信封
歐式15K信封
歐式大15K信封
歐式12K信封
歐式10K信封
歐式8K信封
西式12K信封
西式10K信封
中式卡片信封-裝名片2M大
中式卡片信封-裝名片3M大
中式卡片信封-裝名片4M大
歐式卡片信封-裝名片2M大
歐式卡片信封-裝名片3M大
歐式卡片信封-裝名片4M大
蝴蝶式12K-A-185X130mm
蝴蝶式12K-B-190X125mm
美式信封8K
CD信封-12.5X12.9CM
隱密/保密信封
現成信封可單色印或燙金
特價單色信封含印(信封加印單色黑或紅)
中式15K信封
中式12K信封
中式10K信封
中式9K信封
中式6K信封
中式5K信封
中式小4K信封
中式大4K信封
中式明信片信封135x180mm
西式信封
進口西式信封
歐式信封
黑白印刷/複寫聯單產品類
色模造紙單色印刷
單色一聯單
單色複寫二聯單
單色複寫三聯單
單色複寫四聯單
廣告行銷/贈品產品專區
卡尺
紙膠帶
面紙包
牙線包
廣告墊板
數位撲克牌
廣告撲克牌
少量資料夾
各式數位桌上立架POP
精裝禮金簿、簽名簿、證書夾
結婚謝卡/小卡片/會員卡/房卡 封套
廣告扇子
荷葉扇(現成扇炳貼高黏度貼紙)
廣告扇子含基本造型款
五開書籍封面
五開書籍封面-單面印刷
五開書籍封面-雙面印刷
菜單類產品
精裝摺頁菜單
號碼布
100P合成紙
急件專區
急件名片
急件DM
急件大圖
老闆不在家系列
數位印刷紙樣
其他紙樣
紙張零售
極美術
>>
網站首頁
>>
大圖輸出
>>
旗幟
選擇商品
== 選擇商品 ==
桌上旗24x15cm
手拿旗36x24cm
萬用旗120x90cm
國旗A120x80cm
國旗B180x120cm
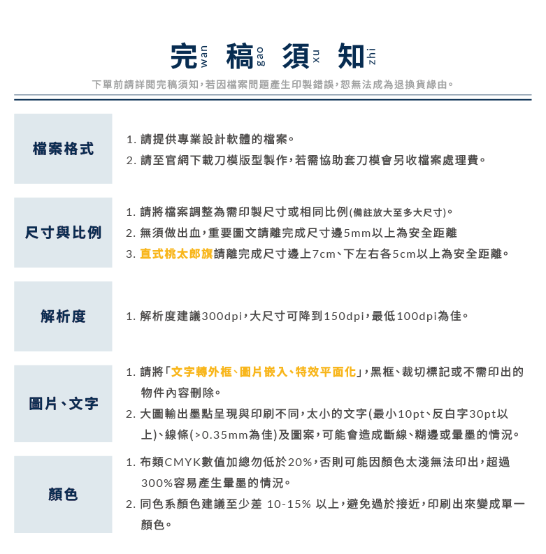
直式桃太郎旗60x150cm
刀旗60x180cm
商品規格
單件數量
稿件數
1
2
3
4
5
6
7
8
9
10
11
12
13
14
15
16
17
18
19
20
21
22
23
24
25
26
27
28
29
30
尺寸
標準尺寸
自定尺寸
*
=
模
(
mm
²)
加工
如果變更單件數量或稿件數,已選中的加工之數量會重置
選擇加工
請選擇後加工
加購配件-旗竿旗座
伸縮旗桿(含亮面金球)
x
竹旗桿(含L鐵)
x
木旗桿(含橫桿)
x
塑膠旗桿(含L鐵)
x
旗插
x
刀旗桿
x
傳統旗座
x
注水式旗座
x
桌上型旗座
x
木桿用金球-亮面
x
木桿用金球-霧面
x
伸縮旗桿用金球
x
木桿用旗尖
x
伸縮旗桿用旗尖
x
取消
確定
取貨方式
== 請選擇取貨方式 ==
自行取貨
宅配到府
保密代寄
板橋店自取
建國店自取
收貨人
*
聯絡人
*
聯絡電話
*
聯絡地址
== 縣市 ==
== 地區 ==
--
(郵編)
(街道地址)
*
訂單備註
製作時間
N/A
預交天數
N/A
小計金額
0
加工&配件
0
合計金額
0
* 無法計算:表示有部份加工費無法計算金額,須待本公司客服人員審稿後,可在訂單詳情查看實際金額
加入購物車
♡
加入收藏
❤︎
已收藏
商品已加入購物車
繼續購買
查看購物車
商品說明
價格查詢
檔案下載
Facebook留言
== 選擇商品 ==
桌上旗24x15cm
手拿旗36x24cm
萬用旗120x90cm
國旗A120x80cm
國旗B180x120cm
直式桃太郎旗60x150cm
刀旗60x180cm
以下牌價不包含加工、配件和運送等其他費用
會員須知
會員註冊
訂購流程
下單教學
繳款教學
交貨方式
印後加工
裝訂
裁切
上光/局部光
摺紙
糊頭
打孔
印後加工
燙金
軋型
流水號
導圓角
打凸打凹
壓線撕線
疑難雜症
常見問題
常見尺寸
報價詢問
印刷術語
系統建置:
城盛科技
- v7.0.0.1